石油和化工知识产权网
新闻
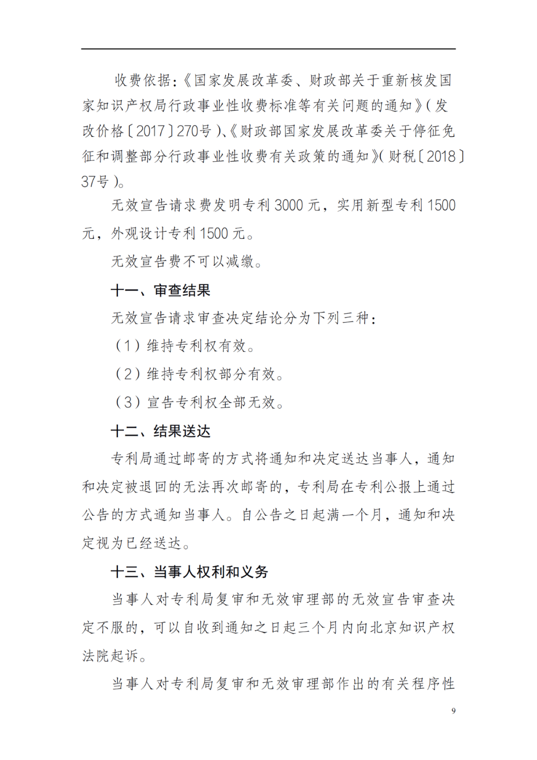
最新!2022年版专利权无效宣告/申请复审/集成电路/等办事指南发布
时间:2022-05-10 来源: 知识产权界

近日,国家知识产权局发布了2022年版《专利权无效宣告办事指南》、《被驳回的专利申请复审办事指南》、《集成电路布图设计专有权的撤销的审查办事指南》、《被驳回的集成电路布图设计申请复审办事指南》。指南如下:


专利权无效宣告办事指南

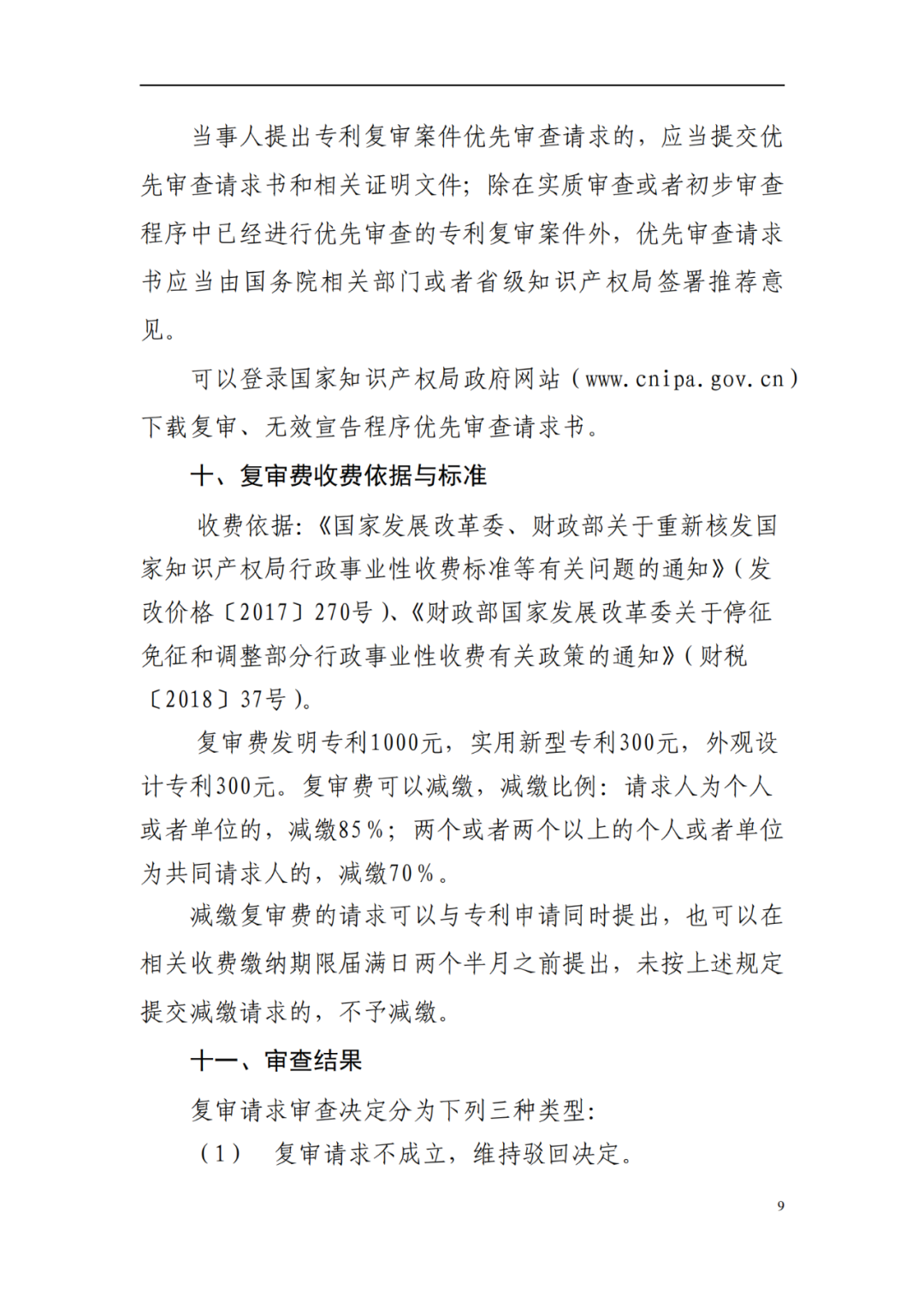
《被驳回的专利申请复审办事指南》

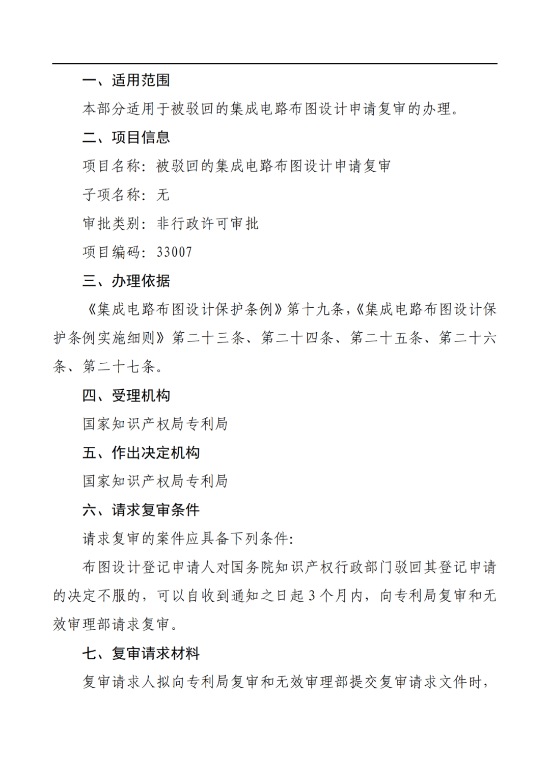
《被驳回的集成电路布图设计申请复审办事指南》

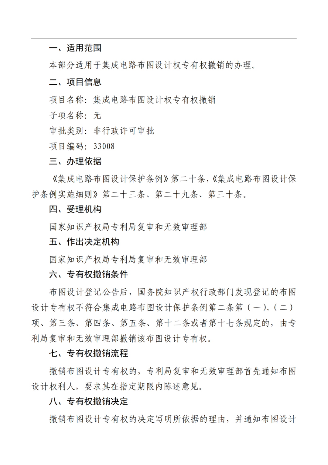
集成电路布图设计专有权的撤销的审查办事指南



来源: 国家知识产权局

免责声明:

   o  所载内容来源于互联网、微信公众号等公开渠道,转载的稿件版权归原作者和机构所有,如有侵权,请联系我们删除。

   o  我们对文中观点持中立态度,仅供参考、交流。


中国石油和化学工业联合会
地址:北京市亚运村安慧里四区16号楼728室
电话:010-84885258,84885512
传真:010-84885724
石化知识产权小程序
石化知识产权公众号